Instance Verification Kit (IVK)
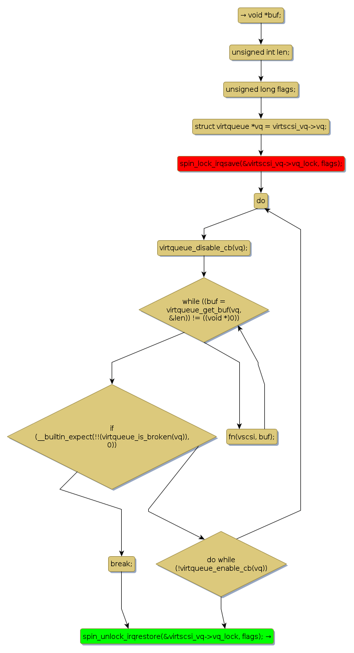
spin lock @ [5933+48+/linux-3.19-rc1/drivers/scsi/virtio_scsi.c]
Instance Signature: vq_lock
|
The Matching Pair Graph:
|
|
Function Name
|
Control Flow Graph (CFG)
|
Events Flow Graph (EFG)
|
Source Correspondence
|
|
virtscsi_vq_done
|
|
|
[5689+16+/linux-3.19-rc1/drivers/scsi/virtio_scsi.c]
|